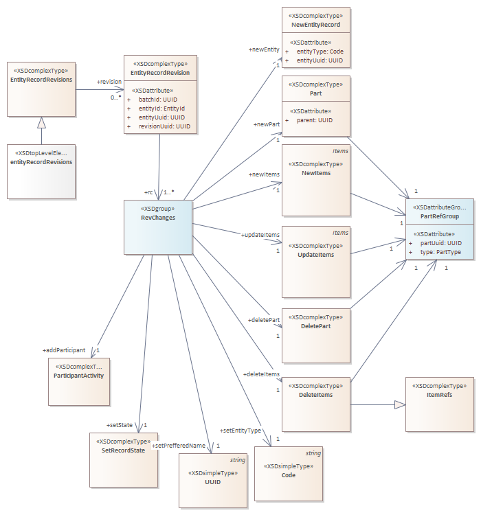
Revize : Class diagram
Created: |
22.06.2019 23:39:49 |
Modified: |
26.02.2025 15:26:38 |
Project: |
|
Author: |
Petr Pytelka |
Version: |
1.0 |
Advanced: |
|
ID: |
{C65FBB91-BC3F-4f50-BF1B-FC5ECD756462} |
Změna preferovaného jména. Zasílá se identifikátor nového preferovaného jména.<br/><br/>